Simulación de un problema

 

Nota: Para ver mejor las imágenes utilice el botón derecho y luego seleccione ver imágen.

 

Identificación de objetos

 

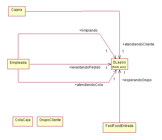
Diagramas de clases:

 

 

Diagrama de Herencia:

 

 

 

Diagramas de estado

 

Cajera

 

 

 

Empleada

 

Grupo Cliente

FastFoodEntrada

 

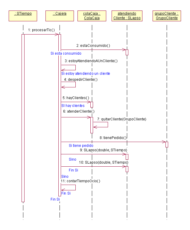
Diagramas de secuencia o escenarios